Functional analysis across model systems implicates ribosomal proteins in growth and proliferation defects associated with hypoplastic left heart syndrome

  1. Tanja Nielsen
  2. Anaïs Kervadec
  3. Jeanne L Theis
  4. Maria A Missinato
  5. James Marchant
  6. Michaela Romero
  7. Katya Marchetti
  8. Aashna Lamba
  9. Xin-Xin I Zeng
  10. Marie Berenguer
  11. Stanley M Walls
  12. Analyne Schroeder
  13. Katja Birker
  14. Greg Duester
  15. Paul Grossfeld
  16. Timothy J Nelson
  17. Timothy M Olson
  18. Karen Ocorr
  19. Rolf Bodmer  Is a corresponding author
  20. Georg Vogler  Is a corresponding author
  21. Alexandre R Colas  Is a corresponding author
  1. Center for Cardiovascular and Muscular Diseases, Sanford Burnham Prebys Medical Discovery Institute, United States
  2. Department of Biochemistry, Chemistry and Pharmacy, Freie Universität Berlin, Germany
  3. Cardiovascular Genetics Research Laboratory, Mayo Clinic, United States
  4. University of California San Diego, Rady Children’s Hospital, United States
  5. Center for Regenerative Medicine, Division of Pediatric Cardiology, Department of Pediatric and Adolescent Medicine, Division of General Internal Medicine, Department of Molecular and Pharmacology and Experimental Therapeutics, Mayo Clinic, United States
  6. Department of Cardiovascular Medicine, Division of Pediatric Cardiology, Department of Pediatric & Adolescent Medicine, Cardiovascular Genetics Research Laboratory, Mayo Clinic, United States
10 figures, 2 tables and 10 additional files

Figures

Figure 1 with 1 supplement
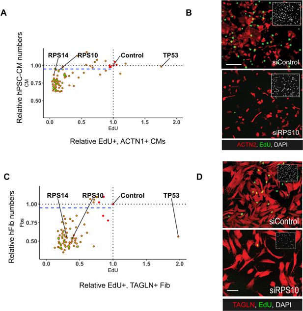
Whole-genome siRNA screen identified ribosomal proteins as agonists of cardiomyocyte (CM) proliferation.

(A) High-throughput iPSC-derived CM proliferation screen overview. (B) Screen result showing normalized % EdU+ CMs (X-axis) and relative total number of CMs (Y-axis) upon knockdown of genome-wide siRNAs (18,055 siRNAs). siRNAs for RPL and RPS genes highlighted in red. (C) Representative immunofluorescence images of proliferation (EdU incorporation, green, CM marker ACTN2, red) of induced hPSC-CMs upon TP53 and RPS14 knockdown. Insets: nuclei (DAPI). (D) Gene ontology enrichment analysis for whole-genome sequencing (WGS) hits (BP, biological process; FDR-corrected analysis using gprofiler2). (E) Overview of hits corresponding to top 4 non-redundant BP categories.

Figure 1—figure supplement 1
Functional validation of RP–mediated control of proliferation in hiPSC-CMs and human dermal fibroblasts.

(A, B) Confirmatory siRNA screening for all RP genes confirms critical role for RPs in cardiomyocyte (CM) proliferation. (C, D) KD of RPs reduces proliferation in human fibroblasts.

Ribosomal gene variants identified in hypoplastic left heart syndrome (HLHS).

(A) Gene prioritization scheme of 25 poor-outcome proband–parent trios. (B) Testing 292 HLHS candidate genes from all poor-outcome families in cardiomyocytes (CMs) identified RPs as major regulators of hPSC-CM proliferation (normalized fraction of ACTN2+/EdU+ cells). (C) Drosophila cardiac phenotypes induced by loss of RP genes affected in HLHS patients with poor outcome. The heart is visualized by RFP expression specifically in CMs (R94C02::tdTom). Knockdown is achieved by sustained Gal4/UAS activity using Hand4.2-Gal4. (D) Wild-type zebrafish larva, rps17 and rps28 CRISPR mutants, and rpl39 morphants at 72 hpf. rpl39 morphants, injected with 1 ng MO in lateral view, show mild edema. (E) Systolic surface area (SA) upon rps17 and rps28 CRISPR, and diastolic SA after rpl39 MO in the atrium and ventricle of zebrafish hearts.

Figure 3 with 3 supplements
Characterization of RPS15A from the 75H hypoplastic left heart syndrome (HLHS) index family.

(AC) Prioritized candidate genes from the 75H family and relative hPSC-cardiomyocyte (CM) proliferation capacity upon KD. (D) Representative immunofluorescence images of proliferation (EdU incorporation, green; CM marker ACTN2, red) of induced hPSC-CMs upon siRPS15A knockdown. (E) Heart-specific KD of RpS15Aa in Drosophila adult hearts causes loss of heart tissue and is fully penetrant. (F) Representative immunofluorescence images of control and RpS15Aa-RNAi show partial heart loss (myosin heavy chain, Mhc, red; heart tissue-reporter, green). (G) CRISPR-mediated loss of rps15a in F0 larval zebrafish hearts causes decrease in CM number. (H) Representative immunofluorescence of hearts and whole-mount images of control and rps15a-CRISPR F0 larval hearts (CM nuclei reporter, red).

Figure 3—figure supplement 1
Model organism phenotypes caused by loss of RP genes.

(A) Pedigree of the extended 75H family investigated for shared variants between hypoplastic left heart syndrome (HLHS) proband (black square) and distant cousin with congenital heart disease (CHD) (half-filled circle). (B, C) Diastolic and (D) systolic surface area after rps15a CRISPR. Statistics: Mann–Whitney test, *p < 0.05, **p < 0.01, ***p < 0.001, ****p < 0.0001.

Figure 3—figure supplement 2
rps15a zebrafish larval morphants show heart dysfunction and reduction in cardiomyocyte (CM) number.

(A) Lateral view (head to the right) of a wild-type control zebrafish larva (top) and a morphant (bottom) following injection of 2 ng/µl rps15a morpholino (MO). The morphant exhibits near-normal body/tail but notable pericardial edema (arrowhead). (B) Control (left) and morphant hearts (right) stained with Tg(myl7:EGFP) and Tg(myl7:H2A-mCherry). Note the smaller heart with aberrant looping in morphant heart. (C) Total CM counts (mCherry+ cells) in control and rps15a morphants shown in (B). (D) Fractional area change (FAC) in control and rps15a morphants. Student’s t-test, *p < 0.05, **p < 0.01, ***p < 0.001, ****p < 0.0001.

Figure 3—figure supplement 3
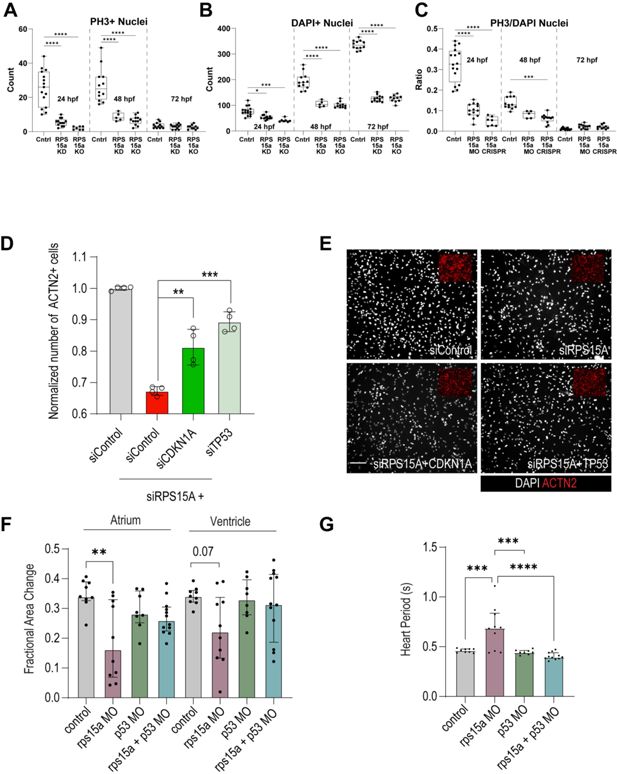
Proliferation and heart function depend on RPS15A and are regulated via TP53 in cardiomyocytes (CMs) and zebrafish.

Cardiac proliferation (by PH3, A), total CM number (DAPI, B) and ratio of proliferating CMs (C) assessed for rps15a morphants (KD) and CRISPR (KO) for three timepoints, 24/48/72 hpf (D, E) The number of siRPS15A-treated CMs is strongly reduced, which can be attenuated by co-KD of CDKN1A or TP53. (F, G) Loss of rps15a causes strong reduction in zebrafish heart contractility (measured by fractional area change, C) and heart period (D), which can be rescued by co-KD of p53 in both zebrafish heart atrium and ventricle.

Loss of ribosomal gene function in cardiomyocytes (CMs) invokes TP53-stress response.

(A) RNA-sequencing of hPSC-CMs following siRNA treatment for RPL39 and RPS15A shows both convergent and divergent transcriptomic response. (B) Gene ontology (GO) term analysis of differentially expressed genes following RP KD shows TP53-mediated response, including upregulation of CDKN1A. (C, D) CDKN1A is highly upregulated in CMs following siRPS15A treatment. (E, F) Reduced CM proliferation upon RPS15A KD is mediated by CDKN1A/TP53 and can be rescued upon their co-KD. (G, H) Larval zebrafish CM number is reduced by morpholino treatment for rps15a and can be attenuated by P53 morpholino co-injection. Control and morphant (MO) hearts of 72 hpf zebrafish larva stained with Tg(myl7:EGFP) and Tg(myl7:H2A-mCherry). Note that the smaller heart with aberrant looping by rps15a MO is partially reversed by p53 co-KD. Student’s t-test, *p < 0.05, **p < 0.01, ***p < 0.001, ****p < 0.0001.

Rescue of RpS15Aa KD-mediated heart tube loss in Drosophila by YAP/yorkie overexpression depending on its co-factor TEAD/scalloped.

(A) Representative images of RFP-expressing fly hearts. RpS15Aa KD-mediated heart tube loss can be partially rescued by overexpression of yorkie (RpS15Aa RNAi + yorkie OE). The rescue by yki OE depends on its co-factor sd. Flies were raised at 25°C. (B) Quantification of events presented as a percentage of flies exhibiting whole heart tube versus partial heart loss (defined as 25–75% heart tube length compared to wildtype) or no heart tube. Statistics: Fisher’s exact test, *p < 0.05. (C) Proposed signaling cascade underlying cardiac growth, proliferation, and differentiation impairment following ribosomal stress (adapted from Baker et al., 2019).

Figure 6 with 1 supplement
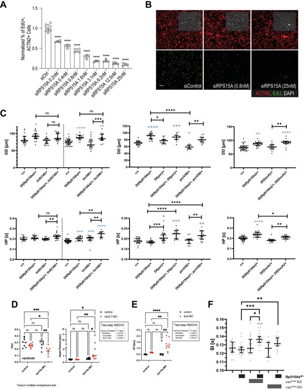
RPS15A genetically interacts with cardiac transcription factors.

(A) The majority of cardiac transcription factors do not impact cardiomyocyte (CM) proliferation, except for, e.g., HES4 and HOPX. (B) TBX5 genetically interacts with RPS15A and RPL39. siTBX5 does not impact CM proliferation at 0.5, 1, 1.5, or 2 nM si-concentration, and neither do siRPS15A and siRPL39 alone at 0.5 nM. CM proliferation is reduced in siRP backgrounds with increased titration of siTBX5. Two-way ANOVA for siTBX5 dosage, RP-knockdown, and their interaction. (C) Representative fly heart segment (A4) from control flies, heterozygous mutants (tin346/+, pnrVX6/+, DocDf/-, Df(RpS15Aa)+/-) and transheterozygous mutants. tin+/- = tin346/+, pnr+/- = Df(pnr)/+, Doc+/- = Df(DocA)/+. Note the deformation and myofibrillar disorganization in the transheterozygous mutants. (D) Quantification of adult Drosophila heart defects and genetic interaction. Statistics: Fisher’s exact test on absolute numbers testing normal versus severely deformed hearts. *p < 0.05, **p < 0.005, ***p < 0.001.

Figure 6—figure supplement 1
Genetic interaction between RpS15Aa/RPS15A and cabeza/EWSR1.

(A, B) Dose-dependent inhibition of hPSC-cardiomyocytes (CMs) proliferation by RPS15A KD. (C) Diastolic diameter (DD), and heart period (HP) of 3-week-old female control and heterozygous RpS15Aa deficient flies with or without additional heterozygous mutation in tinman, pannier, or Dorsocross. Statistics: Kruskal–Wallis, *p < 0.05, **p < 0.005, ***p < 0.001, ****p < 0.0001. Note the prolonged HP in transheterozygous mutants for Df(RpS15Aa) and tinman. (D, E) FAC and HP of the atria and ventricles at 72 hpf in zebrafish embryos injected with 0.5 ng rps15a and/or 1 ng nkx2.7 MOs (E) or 0.5 ng rps15a and/or 0.5 ng tbx5 MOs (F). Note that FAC and heart periods show synergistic genetic interaction between rps15a and nkx2.7 and tbx5a. Statistics: Two-way ANOVA, *p < 0.05, **p < 0.01, ****p < 0.0001. (F) Systolic intervals (SI) of 1-week-old adult flies upon heart-specific knockdown of cabeza (caz32990 or caz34839 RNAi) using Hand4.2-Gal4 driver with or without additional RpS15Aa heterozygosity (RpS15AaDf/+) and age-matched controls. Automated analysis of SI depicted as median with interquartile range obtained from 5 s high-frame-rate videos. Statistics: Kruskal–Wallis test, *p < 0.05, **p < 0.01, ***p < 0.001.

RP-dependent cardiac-specific regulation of cell proliferation.

(A) Schematic illustrating approach to identify novel RP-dependent and cardiac-specific hypoplastic left heart syndrome (HLHS)-associated gene network controlling cardiomyocyte (CM) proliferation. (B) Heatmap showing differential expression (hiPSC-CMs vs hiPSCs) of genes regulating CM proliferation. (C) Histogram showing effect of cardiac-specific and HLHS-associated genes on CM proliferation. (D) Visualization of RP-dependent and cardiac-specific HLHS-associated gene network (GeneMania). HLHS families. (E) Table of HLHS families harboring rare and damaging variant in RP-dependent and cardiac-specific genes. (F) Histogram showing lack of effect of siEWSR1 on OCT4+ hiPSCs. (G) Representative images of OCT4+ cells in siControl and siEWSR1. (H) Histogram showing that siEWSR1 increases the % of CDKN1A+ CMs as compared to siControl. (I) Histogram showing that siEWSR1 concomitantly decreases the % of EDU+ CMs as compared to siControl. (J) Representative images showing immunostaining for CDKN1A (white), EDU (green), and ACTN2 (red) in siEWSR1 and siControl conditions. (K) Pathway reconstruction of cardiac and RP-dependent regulation of CM proliferation by HLHS-associated genes. Chi-square test, *p < 0.05, **p < 0.005, ***p < 0.001.

Figure 8 with 1 supplement
Model for RP-dependent involvement in hypoplastic left heart syndrome (HLHS)-associated phenotypes.

Schematic showing that combined prioritization and unbiased screening led to the identification of a novel HLHS-associated gene network regulating cardiomyocyte (CM) proliferation as potential disease-causing mechanism.

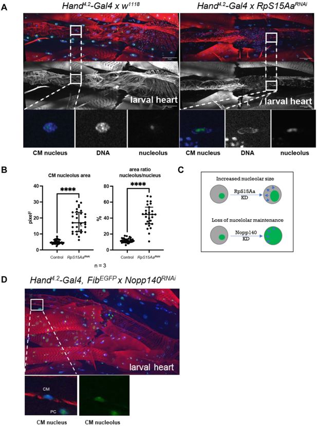
Figure 8—figure supplement 1
RpS15Aa KD induces nucleolar stress in third instar larval hearts.

(A) Nucleolar stress induction in third instar larval hearts upon RpS15Aa KD as indicated by enlarged nucleoli. Hearts from control and RpS15Aa KD. Third instar larva stained for F-actin (red), DAPI (blue), and nucleolus marker Fibrillarin (green) and cardiomyocyte (CM) nuclei in magnifications. Note, heart constriction upon RpS15Aa KD in the larval heart. (B) Quantification of nucleolus area and area ratio (nucleolus/nucleus) indicates significantly enlarged nucleoli upon RpS15Aa KD. Statistics: Mann–Whitney test, ****p < 0001. (C) Schematic representation of different nucleolar phenotypes upon RNAi-mediated loss of function. (D) As a positive control, KD of another nucleolar key player Nopp140 specifically in the heart using Hand4.2-Gal4 combined with FibrillarinEGFP (kind gift of the Wieschaus lab) leads to loss of nucleolar maintenance. Third instar larva stained for F-actin (red) and DAPI (blue). Fibrillarin in green. CM nuclei in magnifications. PC = pericardial cell.

Author response image 1
Author response image 2

Tables

Table 1
Variants in ribosomal genes in hypoplastic left heart syndrome (HLHS) probands.
GeneProband (age, sex)Mode of inheritanceVariantTypeMAF%CADD scoreTFBS affectedhPSC-CM proliferationFly gene and defectsZebrafish gene and defectsPatient outcome
RPL26L1145H (3y, m)Compound heterozygous–1248A>G; V97MRegulatory; missense0.029; 0.032-; 21.3Pdx1; NFE2L1::MAFG; FOXC1ReducedRpL26: lethal, no heartrpl26: n.t.Restrictive ASD, PLE
RPL36AX-linked recessive–1321C>TRegulatory0.055-PAX2No effectRpL36A: lethal, no heartrpl36a: n.t.
RPS15Compound heterozygous–1558C>T; T101SRegulatory; missense0; 0.102-; 23.5FOXC1ReducedRpS15: lethalrps15: n.t.
RPL39151H (20y, m)X-linked recessive–1359T>CRegulatory0.653-HOXA5ReducedRpL39: lethalrpl39: morphants mild edema, reduced ventricular sizeReduced RV function
RPL3L96H (22m, m)Compound heterozygousR200Q; R242WMissense; missense0.966; 0.43221.2; 14.94-ElevatedRpL3: no heartrpl3: n.t.Reduced RV function
RPL13A201HCompound heterozygous–92–645C>T; –29–191C>TRegulatory; regulatory0.72; 0.046-FOXD1; GATA2; ETS1; ELF5; FOXC1No effectRpL13A: no phenotyperpl13a: n.t.Failing Fontan circulation, transplant at 14y
RPS17325HHomozygous recessiveS136NMissense0<10-ReducedRpS17: lethalrps17: CRISPR mutants show systolic atrial dysfunction, shortened heart periodReduced RVEF and increased RVEDP at 9m
RPL1076HX-linked recessive24–218G>ARegulatory0.583-ELK1; ETS1; SPIB; POLR2A; HEY1; HltfReducedRpL10: constrictedrpl10: n.t.Reduced RVEF at 9y
RPS28Compound heterozygous–589G>A; –505A>TRegulatory; regulatory0.061; 0.08-CTCFReducedRpS28b: ostia defectrps28: CRISPR mutants show no heart phenotype
  1. MAF – minor allele frequency; TFBS – transcription factor-binding site; n.t. – not tested; ASD – atrial septal defect; PLE – protein-losing enteropathy; RV – right ventricle; RVEF – right ventricular ejection fraction; RVEDP – right ventricular end diastolic pressure.

Key resources table
Reagent type (species) or resourceDesignationSource or referenceIdentifiersAdditional information
Genetic reagent (D. melanogaster)Hand4.2-Gal4Bodmer labPMID:16467358
Genetic reagent (D. melanogaster)R94C02::tdTomatoN. Jan labFBtp0137272
Genetic reagent (D. melanogaster)UAS-RpS15AaRNAiVienna Drosophila Resource Center (VDRC)FBgn0010198v19198
Genetic reagent (D. melanogaster)Df(RpS15Aa)Bloomington Drosophila Stock Center (BDSC)FBab004726639614
Genetic reagent (D. melanogaster)UAS-RpL26RNAiVienna Drosophila Resource Center (VDRC)FBgn0036825v40402
v100280
Genetic reagent (D. melanogaster)UAS-RpL36ARNAiVienna Drosophila Resource Center (VDRC)FBgn0031980v108391
Genetic reagent (D. melanogaster)UAS-RpS15RNAiVienna Drosophila Resource Center (VDRC)FBgn0034138v35415
v104439
Genetic reagent (D. melanogaster)UAS-RpL39RNAiVienna Drosophila Resource Center (VDRC)FBgn0023170v23578
v108821
Genetic reagent (D. melanogaster)UAS-RpL3RNAiVienna Drosophila Resource Center (VDRC)FBgn0020910v109820
Genetic reagent (D. melanogaster)UAS-yorkiePan
Genetic reagent (D. melanogaster)UAS-MycRNAiBloomington Drosophila Stock Center (BDSC)FBgn026265625784
Genetic reagent (D. melanogaster)UAS-sdRNAiVienna Drosophila Resource Center (VDRC)FBgn0003345v101497
Genetic reagent (D. melanogaster)Df(3L)DocAReimFbab0037663
Genetic reagent (D. melanogaster)tinEC40Bloomington Drosophila Stock Center (BDSC)Fbal003286178560
Genetic reagent (D. melanogaster)tin346Bloomington Drosophila Stock Center (BDSC)Fbal003578792964
Genetic reagent (D. melanogaster)pnrVX6Bloomington Drosophila Stock Center (BDSC)Fbal00324686334
Genetic reagent (D. melanogaster)Df(pnr)Bloomington Drosophila Stock Center (BDSC)Fbab00383157982
Strain, strain background (Danio rerio)Oregon AB wild-typeOcorr lab, SBPA commonly used wild-type strain
Strain, strain background (Danio rerio)Tg(myl7:EGFP)twu277Tsai Lab, National Taiwan UniversityPMID:12950077A transgenic line of zebrafish labeled with heart-specific EGFP fluorescence
Strain, strain background (Danio rerio)Tg(myl7:H2A-mCherry)sd12Yelon Lab, University of California, San DiegoPMID:24075907A transgenic line of zebrafish specifically expressing mCherry in cardiomyocyte nuclei
AntibodyMouse monoclonal anti-ACTN1SigmaA78111:800
AntibodyMouse monoclonal anti-POU5F1 (OCT4)SigmaP00821:500
AntibodyDonkey polyclonal anti-mouse Alexa Fluor 568InvitrogenA100371:500
AntibodyChicken polyclonal anti-GFPAves LabsGFP-10201:300
AntibodyRabbit polyclonal anti-mCherryRockland600-401P16S1:200
AntibodyDonkey polyclonal anti-chicken AlexaFluor 488Jackson ImmunoResearch703-545-1551:200
AntibodyDonkey polyclonal anti-rabbit AlexaFluor 568InvitrogenA100421:200
OtherDAPI (iPSC) 500 mg/mlSigmaD9542Nuclear stain
1:1000
AntibodyMouse anti-Mhc (Drosophila)DSHB3E8-3D31:50
AntibodyAnti-mouse-Alexa Fluor 488Jackson Labs115-545-0031:500
AntibodyAlexa Fluor 647 phalloidinInvitrogenA222871:500
OtherDAPI (Zebrafish) 500 mg/mlInvitrogenD1306Nuclear stain
1:200
Sequence-based reagentRPS15A siRNAEntrez Gene ID: 6210DharmaconOn-Target plus, individual sequence
Sequence-based reagentTP53 siRNAEntrez Gene ID: 7157DharmaconOn-Target plus, Individual Sequence
Sequence-based reagentCDKN1A siRNAEntrez Gene ID: 1026DharmaconOn-Target plus, SmartPool
Sequence-based reagentTP53371502118c1IDT Integrated DNA Technologies, Coralville, IAExpression level
Sequence-based reagentCDKN1A310832423c1IDT Integrated DNA Technologies, Coralville, IAExpression level
Sequence-based reagentCCNB1356582356c1IDT Integrated DNA technologies, Coralville, IAExpression level
Sequence-based reagentCCNB2332205979c1IDT Integrated DNA technologies, Coralville, IAExpression level
Sequence-based reagentCDK1281427275c1IDT Integrated DNA technologies, Coralville, IAExpression level
Sequence-based reagentMCM233356546c1IDT Integrated DNA technologies, Coralville, IAExpression level
Sequence-based reagentRPS15A71772358c2IDT Integrated DNA Technologies, Coralville, IAExpression level
Sequence-based reagentGAPDHHs.PT.45.8326IDT Integrated DNA Technologies, Coralville, IAExpression level
Commercial assay or kitEdUClick-it Plus EdU Imaging KitLife Technologies
Software, algorithmPrism v7 and v8SBP licenseGraphPad Software

Additional files

Supplementary file 1

Whole-genome siRNA screen results table.

https://cdn.elifesciences.org/articles/106231/elife-106231-supp1-v1.xlsx
Supplementary file 2

292 filtered variants from poor-outcome HLHS probands.

MOI – mode of inheritance.

https://cdn.elifesciences.org/articles/106231/elife-106231-supp2-v1.xlsx
Supplementary file 3

Subset from all 292 genes that cause CM proliferation defects and/or fly heart defects.

https://cdn.elifesciences.org/articles/106231/elife-106231-supp3-v1.xlsx
Supplementary file 4

Segregating variants of 75H proband.

https://cdn.elifesciences.org/articles/106231/elife-106231-supp4-v1.xlsx
Supplementary file 5

Differential gene expression lists for siRPL39 and siRPS15A in hPSCs and CMs.

https://cdn.elifesciences.org/articles/106231/elife-106231-supp5-v1.txt
Supplementary file 6

Differential gene expression lists for siRPL39 and siRPS15A in hPSCs and CMs.

https://cdn.elifesciences.org/articles/106231/elife-106231-supp6-v1.txt
Supplementary file 7

Differential gene expression lists for siRPL39 and siRPS15A in hPSCs and CMs.

https://cdn.elifesciences.org/articles/106231/elife-106231-supp7-v1.txt
Supplementary file 8

Differential gene expression lists for siRPL39 and siRPS15A in hPSCs and CMs.

https://cdn.elifesciences.org/articles/106231/elife-106231-supp8-v1.txt
Supplementary file 9

Twelve genes prioritized after RNA-seq and whole-genome sequencing (WGS) analysis.

https://cdn.elifesciences.org/articles/106231/elife-106231-supp9-v1.xlsx
MDAR checklist
https://cdn.elifesciences.org/articles/106231/elife-106231-mdarchecklist1-v1.docx

Download links

A two-part list of links to download the article, or parts of the article, in various formats.

Downloads (link to download the article as PDF)

Open citations (links to open the citations from this article in various online reference manager services)

Cite this article (links to download the citations from this article in formats compatible with various reference manager tools)

  1. Tanja Nielsen
  2. Anaïs Kervadec
  3. Jeanne L Theis
  4. Maria A Missinato
  5. James Marchant
  6. Michaela Romero
  7. Katya Marchetti
  8. Aashna Lamba
  9. Xin-Xin I Zeng
  10. Marie Berenguer
  11. Stanley M Walls
  12. Analyne Schroeder
  13. Katja Birker
  14. Greg Duester
  15. Paul Grossfeld
  16. Timothy J Nelson
  17. Timothy M Olson
  18. Karen Ocorr
  19. Rolf Bodmer
  20. Georg Vogler
  21. Alexandre R Colas
(2025)
Functional analysis across model systems implicates ribosomal proteins in growth and proliferation defects associated with hypoplastic left heart syndrome
eLife 14:RP106231.
https://doi.org/10.7554/eLife.106231.3