A stochastic RNA editing process targets a select number of sites in individual Drosophila glutamatergic motoneurons
Figures
RNA editing in larval motoneurons (MNs) occurs primarily in mRNA coding regions and displays variable editing rates per target site.
(A) Schematic of canonical RNA editing where ADAR deaminates an adenosine, forming an inosine, which is interpreted as guanosine by translation machinery. RNA editing in exons can cause a missense mutation. (B) RNA edits (blue nucleotides) were identified by comparing sequenced DNA and RNA for mismatches. Single-nucleotide polymorphisms (SNPs, orange nucleotides) were filtered from the data. Gray and black horizontal bars represent DNA and RNA sequencing reads aligned to the reference genome. (C) Ib- or Is-specific Gal4 drivers were used to express UAS-GFP to label the cells in the third instar ventral nerve cord. Cells were individually patched and their RNA extracted for single-cell RNA sequencing. Genomic DNA from the parental Gal4 and UAS lines was DNA sequenced. Variants were called using the Genome Analysis Toolkit (GATK) and SAMTools, with the intersection of the variants identified as potential RNA edits. Potential RNA edits were further filtered by read depth, editing percentage, and number of cells using a custom MATLAB code to result in a final list of high-confidence edit sites. (D) Among the 1637 high-confidence edit sites, 316 were canonical A-to-G edits. C-to-T and G-to-A editing was also abundant. (E) The majority of editing sites are localized in the mRNA CDS region. (F) Edits found in the CDS had a higher average editing rate than those in the 5′UTR or 3′UTR. Each dot represents mean editing of Ib or Is cells at a single genomic location. (G) The frequency distribution of missense mutations from canonical editing in Ib and Is MNs is shown.
The most highly edited targets include mRNA encoding neuronal and synaptic proteins.
(A) The 20 genes with the most editing sites are enriched for those regulating excitability and neurotransmission. (B) Distribution of the frequency of edits across the neuronal population sampled. (C) The top 20 edits that were most frequently identified in cells are shown. (D) Distribution of edits based on proximity to other editing sites (blue histogram) with the cumulative probability density denoted (orange line). Events more than 100 nucleotides away are shown combined in a single histogram bar.
Location of selected missense RNA edits altering conserved residues within ion channels and signaling proteins.
AlphaFold predicted structures with RNA edit locations marked for selected postsynaptic receptors (A–C), excitability proteins (D–F), and Bsk (G), Beag (H), and RNaseZ (I). Color indicates model confidence at individual residues: dark blue (very high), light blue (high), yellow (low), and orange (very low). The N-terminus (N) and C-terminus (C) are denoted for each protein.
Adar activity becomes rate-limiting for abundant mRNA transcripts.
(A) Adar transcript expression levels for individual Ib and Is neurons are not significantly different. (B) Adar expression did not correlate with editing level. Genes in the top 30% of transcript expression levels are shown in red. (C) RNA editing level at single sites is inversely correlated with the mRNA expression level of the target gene for both Ib and Is neurons. (D) Distribution of the editing rate for each individual target site (single dots) arranged in columns corresponding to the individual neuron. Neurons are ordered from lowest to highest average editing level per cell within the Ib and Is subtypes. Color denotes the density of dots in the graph, where warm colors indicate high density and cool colors low density. Single cells did not edit all sites in their transcriptome equally. Rather, target sites within a single cell were edited at levels spanning from the 10% threshold to 100% edited. (E) There was an inverse correlation between the number of edits in a given cell and mean editing level, consistent with a model where ADAR becomes rate-limiting for abundant mRNAs. Each dot represents a single cell. (F) Editing level is inversely correlated with the fraction of cells containing the edit. (G) Variability in editing levels for three Cpx sites highlighting cells with completely unedited (red columns), partially edited (blue and red columns), or fully edited (blue columns) transcript. Each column represents a single cell, and column order is held constant in each subplot to highlight how editing in neighboring genomic locations can vary within a single cell. White columns represent cells lacking enough reads at the site for analysis.
Editing targets and editing rate are similar across Ib and Is motoneuron subtypes.
(A) Average RNA editing level between Ib and Is neurons was not significantly different. (B) Levels of Ib and Is RNA editing at individual sites were highly correlated. Dots along the axes are from sites with editing in one cell type but not the other. (C) The fraction of Ib or Is cells expressing a given edit was highly correlated. Color indicates the difference in editing rate for each edit, with warm colors representing a higher editing rate in Ib and cooler colors a higher editing rate in Is. (D) Edit sites are graphed according to differences in gene expression and RNA editing level between Ib and Is. A few edits were in differentially expressed genes (DEGs; dots spread horizontally), but most genes had relatively little mRNA expression differences (dots clustered near 0 transcripts per million (TPMs)). Genes with significant differences between Ib and Is RNA editing levels (dots spread vertically), but non-significant gene-level expression differences are highlighted in red. (E) Twenty-six RNA editing sites (red dots in (D)) displayed statistically significant RNA editing differences between Ib and Is that did not represent DEGs. The mean RNA editing level (left side) is contrasted with gene expression level (right side) for several representative edit sites. Statistical significance for RNA editing and gene expression level is shown to the left and right of each edit site, respectively.
Larval muscles edit fewer targets and have a lower editing rate than motoneurons.
(A) Muscle cells uniquely edit 7 sites, while 30 sites are also found in Ib or Is neurons. (B) Muscles generally had a lower editing rate than Ib or Is neurons at sites edited in both cell types.
Noncanonical editing is not enriched for neuron-specific genes and causes more silent changes than canonical editing.
(A) The editing rate across 5′UTR, CDS, and 3’UTR was similar to canonical editing. (B) The fraction of edits in the 5′UTR, CDS, and 3′UTR was similar to canonical editing. (C) The fraction of RNA edits resulting in silent amino acid mutations was much higher for noncanonical editing (70%) than canonical editing (42%). (D) Noncanonical editing rate is inversely proportional to the expression level of the edited gene for both Ib and Is neurons. (E) Neurons with fewer noncanonical editing sites had a higher mean editing rate. (F) Single neurons expressed noncanonical edits with a wide range of editing levels, although mean noncanonical editing rate (red line) was more homogenous than canonical editing.
Noncanonical editing is similar across Ib and Is neurons and displays variable editing rates and a rate-limiting machinery for abundant mRNAs.
(A) The distribution of amino acid substitutions caused by noncanonical editing. (B) Unlike canonical editing, genes with the most noncanonical edit sites were not enriched for neuronal genes. (C) The average number of cells a noncanonical edit was identified in was similar to that observed with canonical editing. (D) Similar to canonical editing, noncanonical edits were more likely to be found near other noncanonical editing sites. (E) Average noncanonical RNA editing level between Ib and Is neurons was not significantly different. (F) Levels of Ib and Is noncanonical RNA editing at individual sites were highly correlated. Dots along the axes are from sites with editing in one cell type but not the other. (G) The fraction of Ib and Is cells expressing each noncanonical edit was highly correlated.
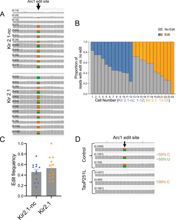
Noncanonical Arc1 editing is not activity regulated but disrupted following mutant Tau overexpression.
(A) Arc1 genomic locus showing sequence reads with and without the edit in 12 replicate datasets (obtained from Harrell et al., 2021) in control olfactory neurons (Kir2.1-nc, top) and hyperactive olfactory neurons (Kir2.1-expressing postsynaptic projection neurons, bottom). The height of rectangles in each of the 12 replicates represents the number of RNAseq reads for the nucleotide in the region surrounding the edit site. Gray represents nucleotides from RNAseq that match genomic DNA, whereas colors represent edit sites, where orange is cytosine (C) and green is uracil (U), as visualized with IGV. (B) Percent sequence reads with and without the Arc1 edit across 12 replicates for each condition, showing editing ranges from 20 to 100%. (C) Average compiled Arc1 editing is similar (43–45%) for the two conditions. (D) Arc1 genomic locus with percent sequence reads with and without edit across the site in control and human pathogenic tau mutantP251L aggregated single-cell RNAseq data from adult Drosophila brains (RNAseq data from Bukhari et al., 2024).
Comparison of Patch-seq RNA edits with other RNAseq datasets.
(A) Number of Patch-seq canonical CDS edits that have been previously annotated on Flybase (blue) versus unannotated ones (orange). (B) Previously annotated canonical Patch-seq CDS edits mapped onto other RNAseq datasets. (C) For unannotated canonical CDS edits, the number of confirmed edits from other RNAseq datasets (dark orange) versus those only identified in Patch-seq (light orange). (D) Unannotated Patch-seq CDS edits mapped onto other RNAseq datasets. Correlation plots of editing frequencies for canonical CDS sites between Patch-seq (pooled average of Ib and Is motoneurons [MNs]) and (E) six pooled replicates from larval MNs FACS sorted using OK6-GAL4 (Cypranowska et al., 2024), (F) three pooled replicates from nuclei of adult head neurons FACS sorted using elav-GAL4 (Sapiro et al., 2019), and (G) four pooled replicates of nascent RNA from adult heads (Rodriguez et al., 2012). Blue dots indicate previously annotated sites and orange dots indicate unannotated sites. Dashed black lines represent a reference for perfect positive correlation, solid blue lines represent actual linear regression lines for annotated sites, and solid orange lines are for unannotated sites. Select edits causing an amino acid change are labeled. Edit sites with no reads in the RNAseq datasets are not shown. (H) Scatterplot of Patch-seq editing frequencies for canonical CDS sites in unannotated edits identified only in Patch-seq (light orange, first column), unannotated edits confirmed in other RNAseq (dark orange, second column), and annotated edits confirmed in other RNAseq (blue, third column). Black lines with error bars represent mean ± SEM. Asterisks denote p values of: **≤0.01.
Comparison of Patch-seq canonical UTR edits with other RNAseq datasets.
(A) Number of Patch-seq canonical UTR edits that have been previously annotated on Flybase (blue) versus unannotated ones (orange). (B) Confirmed Patch-seq UTR edits mapped onto other RNAseq datasets. (C) For unannotated canonical UTR edits, the number of confirmed edits from other RNAseq datasets (dark orange) versus those only identified in Patch-seq (light orange). (D) Unannotated Patch-seq UTR edits mapped onto other RNAseq datasets. Correlation plots of editing frequencies for canonical UTR sites between Patch-seq (pooled average of Ib and Is motoneurons [MNs]) and (E) six replicates of pooled larval MNs FACS sorted using OK6-GAL4, (F) three pooled replicates from nuclei of adult head neurons FACS sorted using elav-GAL4, and (G) four pooled replicates of nascent RNA from adult heads. Blue dots indicate previously annotated sites and orange dots indicate unannotated sites. Dashed black lines represent a reference for perfect positive correlation, solid blue lines represent actual linear regression lines for annotated sites, and solid orange lines are for unannotated sites. Select edits are labeled. Edit sites with no reads in the RNAseq datasets are not shown. (H) Scatterplot of Patch-seq editing frequencies for canonical UTR sites in unannotated edits identified only in Patch-seq (light orange, first column), unannotated edits confirmed in other RNAseq (dark orange, second column), and annotated edits confirmed in other RNAseq (blue, third column). Black lines with error bars represent mean ± SEM.
Comparison of Patch-seq noncanonical CDS edits with other RNAseq datasets.
(A) The percent of unannotated noncanonical UTR edits confirmed in at least one RNAseq dataset. (B) Confirmed Patch-seq noncanonical edits mapped onto other RNAseq datasets. Correlation plots of editing frequencies for noncanonical CDS sites between Patch-seq (pooled average of Ib and Is motoneurons [MNs]) and (C) six replicates of pooled larval MNs FACS sorted using OK6-GAL4, (D) three pooled replicates from nuclei of adult head neurons FACS sorted using elav-GAL4, and (E) four pooled replicates of nascent RNA from adult heads. Dashed black lines represent a reference for perfect positive correlation, solid blue lines represent actual linear regression lines for annotated sites, and solid orange lines are for unannotated sites. Select edits causing an amino acid change are labeled. Edit sites with no reads in the RNAseq datasets are not shown. (F) Scatterplot of Patch-seq editing frequencies for noncanonical CDS sites categorized by edits only identified in Patch-seq (light orange, first column) and edits confirmed in other RNAseq datasets (dark orange, second column). Black lines with error bars represent mean ± SEM. Asterisk denotes p value of: ****,p≤ 0.0001.
ADAR dependency, co-transcriptional editing, and the effects of activity reduction.
Correlation plots of canonical CDS (A), canonical UTR (B), and noncanonical CDS (C) editing levels between adult head samples from control FM7a and Adar mutant nascent RNAseq datasets obtained from Rodriguez et al., 2012. Flybase annotated edits are in blue and unannotated edits are in orange. Edit sites lacking reads in either dataset were excluded. Correlation plots of Patch-seq canonical CDS (D), UTR (E), and noncanonical CDS (F) editing levels between nascent RNAseq (four pooled datasets) compared to mature polyA+ RNAseq (four pooled datasets) with select edits of interest labeled. Correlation plots of Patch-seq canonical CDS (G, J), canonical UTR (H, K), and noncanonical CDS (I, L) editing levels between control larval motoneurons (MNs) and hypoactive MNs generated using OK6-GAL4>RbpRNAi (G–I) or OK6-GAL4>Unc13RNAi (J–L). Flybase annotated edits are in blue and unannotated edits are in orange. Dashed black lines represent a reference for perfect positive correlation and solid orange lines the actual linear regression for annotated and unannotated sites combined. Edit sites with no reads in the RNAseq datasets are not shown.
Tables
Canonical RNA edits altering conserved amino acids in target proteins.
Canonical RNA edit sites that caused significant missense mutations that alter a conserved amino acid across other insect or mammalian homologs are listed. Description of column headers: Gene – name of gene; Flybase ID of the gene; Edit position – position of the edit in the genome, formatted as chromosome:position; Previously known RNA editing site – based on publicly available annotations in FlyBase, whether this genomic position has been previously annotated as having RNA editing activity; Pfam domain – based on FlyBase annotations, whether this genomic position falls into an annotated protein domain; Edit site conservation – insects indictate the unedited amino acid created by this codon is conserved in insects; mammals indicate the unedited amino acid created by this codon is conserved in mammals; Original codon – the unedited codon; Edited codon – codon after editing; Original AA – the amino acid produced from the unedited RNA; Edited AA – the amino acid produced from the edited RNA; Gene function – brief description of the gene’s predicted function.
| Gene | Flybase ID | Edit position | Previously known RNA editing Site | Pfam domain | Edit site conservation | Original codon | Edited codon | Original AA | Edited AA | Gene function |
|---|---|---|---|---|---|---|---|---|---|---|
| Membrane excitability | ||||||||||
| qvr | FBgn0260499 | 2R:11447607 | Yes | QVR | Insects | AGT | GGT | S | G | Regulates K+ channels |
| Shab | FBgn0262593 | 3L:2925255 | Yes | T1-type_BTB | Insects | AGT | GGT | S | G | K+ channel |
| Shab | FBgn0262593 | 3L:2941312 | Yes | Ion_trans_dom | Mammals | ACA | GCA | T | A | K+ channel |
| Shab | FBgn0262593 | 3L:2941364 | Yes | Ion_trans_dom | Mammals | TAT | TGT | Y | C | K+ channel |
| Shab | FBgn0262593 | 3L:2941396 | Yes | Ion_trans_dom | Insects | ACT | GCT | T | A | K+ channel |
| CG1090 | FBgn0037238 | 3R:4365385 | Yes | NaCa_Exmemb | Mammals | AGC | GGC | S | G | Na+/Ca2+ (NCX) exchange |
| Atpalpha | FBgn0002921 | 3R:20964328 | Yes | - | Mammals | GAG | GGG | E | G | Na+ pump |
| Atpalpha | FBgn0002921 | 3R:20965039 | Yes | - | Insects | TAC | TGC | Y | C | Na+ pump |
| slo | FBgn0003429 | 3R:24675663 | Yes | Ion_trans_dom | Mammals | AAT | GAT | N | D | K+ channel |
| OtopLa | FBgn0259994 | X:5631048 | Yes | Otopetrin | Insects | ACT | GCT | T | A | Proton (H+) channel |
| para | FBgn0285944 | X:16464719 | Yes | Ion_trans_dom | Insects | AAC | AGC | N | S | Na+ channel |
| para | FBgn0285944 | X:16482682 | Yes | Ion_trans_dom | Insects | AAT | GAT | N | D | Na+ channel |
| Sh | FBgn0003380 | X:17930658 | Yes | - | Mammals | ACG | GCG | T | A | K+ channel |
| Presynaptic function | ||||||||||
| cpx | FBgn0041605 | 3R:4297517 | Yes | Synaphin | Mammals | AAT | GAT | N | D | SV exocytosis |
| cpx | FBgn0041605 | 3R:4297518 | Yes | Synaphin | Mammals | AAT | AGT | N | S | SV exocytosis |
| lap | FBgn0086372 | 3R:7192775 | Yes | - | Insects | ACA | GCA | T | A | SV endocytosis |
| Rbp | FBgn0262483 | 3R:15399446 | Yes | - | Insects | ACC | GCC | T | A | AZ protein |
| Rim | FBgn0053547 | 3R:17881419 | No | - | Insects | AGA | GGA | R | G | AZ protein |
| EndoA | FBgn0038659 | 3R:18907675 | Yes | BAR_dom | Mammals | AAG | GAG | K | E | SV endocytosis |
| VhaAC45RP | FBgn0051030 | 3R:30165949 | No | - | Insects | GAG | GGG | E | G | Part of SV proton pump |
| cac | FBgn0263111 | X:11971853 | Yes | Ion_trans_dom | Insects | AGT | GGT | S | G | Ca2+ channel |
| Postsynaptic function | ||||||||||
| nAChRalpha6 | FBgn0032151 | 2L:9809349 | Yes | Neur_chan_lig-bd | Insects | AAC | AGC | N | S | nAch receptor |
| nAChRalpha6 | FBgn0032151 | 2L:9809350 | Yes | Neur_chan_lig-bd | Insects | AAC | GAC | N | D | nAch receptor |
| nAChRalpha5 | FBgn0028875 | 2L:14089204 | Yes | Neurotrans-gated_channel_TM | Mammals | ACA | GCA | T | A | nAch receptor |
| Prosap | FBgn0040752 | 2R:14062651 | Yes | - | Insects | CAG | CGG | Q | R | Shank – PSD protein |
| nAChRbeta1 | FBgn0000038 | 3L:4432487 | Yes | Neur_chan_lig-bd | Insects | AGA | GGA | R | G | nAch receptor |
| Cell metabolism | ||||||||||
| CG1265 | FBgn0035517 | 3L:4255132 | No | - | Mammals | GAG | GGG | E | G | Lysosomal Solute Transporter |
| Cell signaling | ||||||||||
| bsk | FBgn0000229 | 2L:10248292 | No | Prot_kinase_dom | Mammals | GAC | GGC | D | G | JNK protein kinase |
| CalpB | FBgn0025866 | 3L:9892134 | Yes | - | Mammals | AAT | AGT | N | S | Ca2+-activated protease |
| Cytoskeletal or cell–cell adhesion | ||||||||||
| betaTub56D | FBgn0284243 | 2R:19447593 | No | - | Mammals | GAC | GGC | D | G | Tubulin component |
| CG13506 | FBgn0034723 | 2R:22391510 | Yes | - | Insects | CAG | CGG | Q | R | Ig domain protein |
| CG32264 | FBgn0052264 | 3L:3717400 | No | - | Mammals | AGG | GGG | R | G | Role in actin biology |
| Membrane trafficking | ||||||||||
| Snx21 | FBgn0031457 | 2L:2764358 | No | - | GAG | GGG | E | G | Sorting Nexin | |
| Sec23 | FBgn0262125 | 3R:5650231 | Yes | Sec23/24_trunk_dom | Mammals | CAG | CGG | Q | R | COPII component in ER–Golgi transport |
| Sec23 | FBgn0262125 | 3R:5650351 | Yes | Sec23/24_trunk_dom | Mammals | CAG | CGG | Q | R | COPII component in ER–Golgi transport |
| CG42613 | FBgn0261262 | 3R:18969789 | No | CUB_dom | Insects | GAT | GGT | D | G | Plasma membrane protein |
| Mitochondrial function | ||||||||||
| muc | FBgn0283658 | 2L:7429847 | No | 2-oxoacid_DH_actylTfrase | Mammals | GAG | GGG | E | G | Component of mitochondrial pyruvate dehydrogenase complex |
| Opa1 | FBgn0261276 | 2R:14234798 | No | - | Mammals | AAT | GAT | N | D | Mitochondrial dynamin |
| bonsai | FBgn0026261 | 2R:22638356 | No | Ribosomal_uS15 | Insects | GAC | GGC | D | G | Mitochondrial ribosomal protein |
| Transcription/splicing/nuclear function | ||||||||||
| RNaseZ | FBgn0028426 | 2R:10307375 | No | - | Mammals | GAA | GGA | E | G | tRNA processing |
| Hr78 | FBgn0015239 | 3L:21494397 | No | Nucl_hrmn_rcpt_lig-bd | Mammals | GAG | GGG | E | G | Nuclear steroid receptor |
| beag | FBgn0037660 | 3R:9063537 | No | RED_C | Insects | AGC | GGC | S | G | Splicesomal component – regulates Fas2 splicing |
| Sxl | FBgn0264270 | X:7085816 | Yes | - | Insects | AGC | GGC | S | G | RNA-binding protein |
Additional files
-
Supplementary file 1
Canonical RNA (A-to-I) editing sites identified across all individual Ib motoneurons (MNs), Is MNs, and abdominal muscles of third instar larvae.
- https://cdn.elifesciences.org/articles/108282/elife-108282-supp1-v1.xlsx
-
Supplementary file 2
Summary of canonical RNA editing sites identified in Ib motoneurons (MNs), Is MNs, and abdominal muscles.
- https://cdn.elifesciences.org/articles/108282/elife-108282-supp2-v1.xlsx
-
Supplementary file 3
Noncanonical RNA (non-A-to-I) editing sites identified across all individual Ib motoneurons (MNs), Is MNs, and abdominal muscles of third instar larvae.
- https://cdn.elifesciences.org/articles/108282/elife-108282-supp3-v1.xlsx
-
Supplementary file 4
Summary of noncanonical RNA editing sites identified in Ib motoneurons (MNs), Is MNs, and abdominal muscles.
- https://cdn.elifesciences.org/articles/108282/elife-108282-supp4-v1.xlsx
-
Supplementary file 5
Canonical RNA editing targets with the highest editing rate that cause amino acid substitutions.
- https://cdn.elifesciences.org/articles/108282/elife-108282-supp5-v1.xlsx
-
Supplementary file 6
Canonical RNA editing site differences in Ib versus Is motoneurons (MNs) following removal of differentially expressed genes (DEGs).
- https://cdn.elifesciences.org/articles/108282/elife-108282-supp6-v1.xlsx
-
Supplementary file 7
Canonical RNA editing sites identified in larval abdominal muscles.
- https://cdn.elifesciences.org/articles/108282/elife-108282-supp7-v1.xlsx
-
Supplementary file 8
Comparison of canonical RNA editing sites identified via Patch-seq to other RNAseq datasets.
- https://cdn.elifesciences.org/articles/108282/elife-108282-supp8-v1.xlsx
-
Supplementary file 9
Comparison of noncanonical RNA editing sites identified via Patch-seq to other RNAseq datasets.
- https://cdn.elifesciences.org/articles/108282/elife-108282-supp9-v1.xlsx
-
MDAR checklist
- https://cdn.elifesciences.org/articles/108282/elife-108282-mdarchecklist1-v1.docx
-
Source code 1
Zip file of MATLAB code for RNA editing detection.
This file contains the necessary MATLAB codes to process output of GATK/SAMtools variant callers as described in methods.
- https://cdn.elifesciences.org/articles/108282/elife-108282-code1-v1.zip